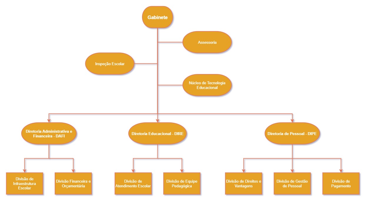
Institucional
Pacífico Ferraz Souto
Superintendente Regional de Ensino
sre.almenara.gab@srealmenara.educacao.mg.gov.br
Setores que compõem o Gabinete:
Marineide Marques Rezende Costa
Assessora
sre.almenara.gab@srealmenara.educacao.mg.gov.br
Dulce Ely Cangussú Gatti Queiroga
Coordenadora
sre.almenara.coordinsp@educacao.mg.gov.br
Flaviana Silva Souto
Coordenadora
nte12.coord@educacao.mg.gov.br
Luana Nunes Silva Almeida
Diretora Administrativa e Financeira
sre.almenara.dafi@educacao.mg.gov.br
Setores que compõem a DAFI:
Cristina Oliveira Costa
Supervisora
sre.almenara.redefisica@educacao.mg.gov.br
Áviner Carregosa dos Santos
Supervisor
sre.almenara.divof@educacao.mg.gov.br
Lívia Figueiredo Silva
Diretora Educacional
sre.almenara.dire@educacao.mg.gov.br
Setores que compõem a DIRE:
Rafilda Fernandes Sousa
Coordenadora
sre.almenara.divae@educacao.mg.gov.br
Georgenes José Oliveira Ribeiro
Assessor
sre.almenara.dire@educacao.mg.gov.br
Elísia Maria Pereira dos Anjos
Diretora de Pessoal
sre.almenara.dipe@educacao.mg.gov.br
Setores que compõem a DIPE:
Lorena Magno Flores
Supervisora
sre.almenara.dipe@educacao.mg.gov.br
Elaine Cristina Lopes Ferraz
Supervisora
sre.almenara.gestaodepessoal@educacao.mg.gov.br
Eliene Porto Prates
Coordenadora
sre.almenara.pagamento@educacao.mg.gov.br